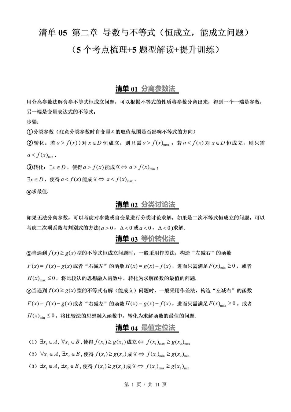
高中数学 | 高二下北师大版期末复习考点梳理知识清单试卷模拟吴老师这家伙很懒,什么都没有写...关注13225 加入会员免费/折扣下载 数学北师大版高二下学期期末考试复习,知识清单梳理考点总结,题型归纳练习测试,模拟试卷仿真卷 【WORD版可编辑】【百度网盘发货,链接永久有效】 预览结束,请下载无水印完整版打印 加入会员免费/折扣下载 高中数学 | 高二下北师大版期末复习考点梳理知识清单试卷模拟此内容为付费资源,请付费后查看100积分高中超级会员60登录下载付费资源已下载 15© 版权声明言心吖资料库是一个提供信息分享和获取的平台,不确保部分用户上传资料的来源及知识产权归属。如您发现相关资料侵犯您的合法权益,请联系我们,经核实后将立即进行下架。THE END高中考点专项 喜欢就支持一下吧点赞25 分享QQ空间微博QQ好友海报分享复制链接收藏