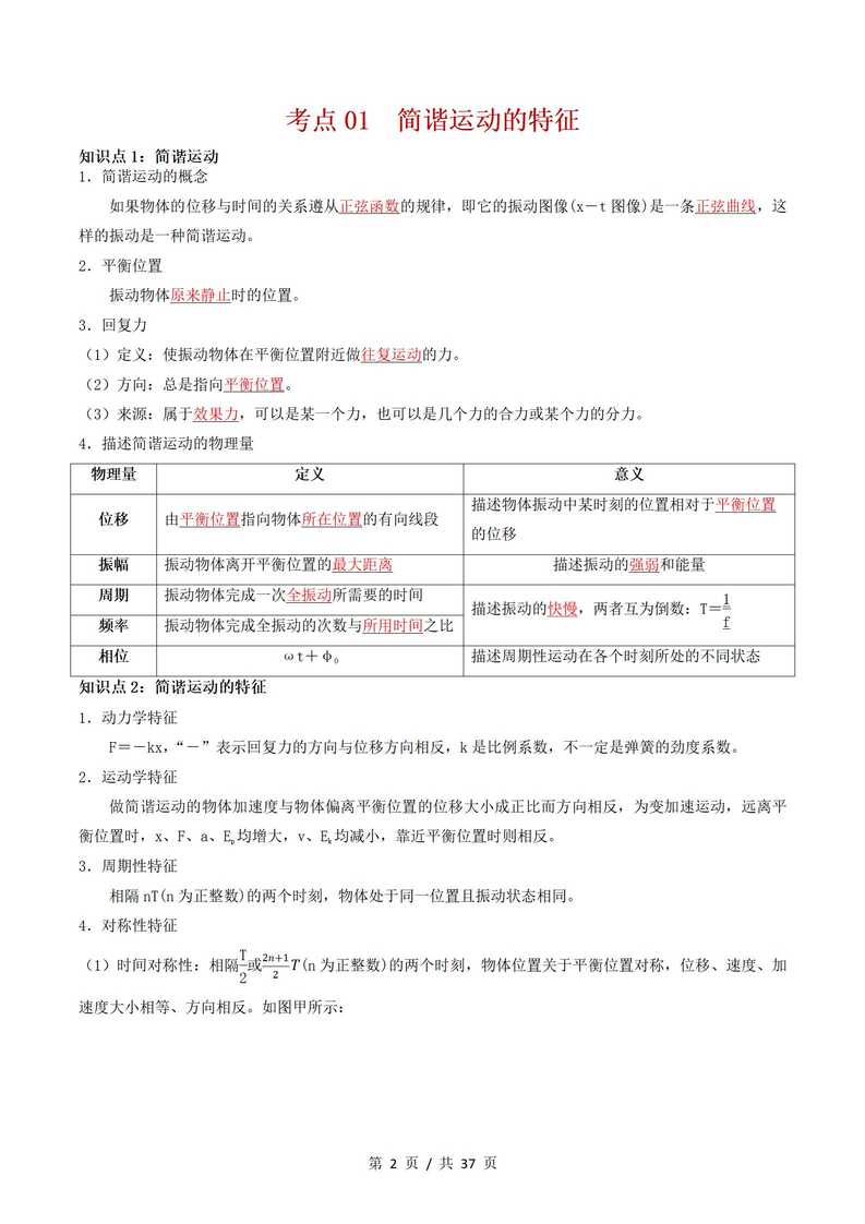
高中物理 | 高二下期中考点梳理知识清单人教版吴老师这家伙很懒,什么都没有写...关注6830 加入会员免费/折扣下载 物理人教版高二下学期期中考试复习,知识清单梳理考点总结,题型归纳练习测试,模拟仿真卷【WORD版可编辑】【百度/夸克双网盘发货,链接永久有效】 预览结束,请下载无水印完整版打印 加入会员免费/折扣下载 高中物理 | 高二下期中考点梳理知识清单人教版此内容为付费资源,请付费后查看100积分高中超级会员60登录下载付费资源已下载 15© 版权声明言心吖资料库是一个提供信息分享和获取的平台,不确保部分用户上传资料的来源及知识产权归属。如您发现相关资料侵犯您的合法权益,请联系我们,经核实后将立即进行下架。THE END高中考点专项 喜欢就支持一下吧点赞30 分享QQ空间微博QQ好友海报分享复制链接收藏