四川省历年学考会考高中学业水平合格性考试真题答案,2023年英语真题试卷答案解析学考会考春考高考
【Word或PDF文件,无水印】
【答案或解析在试题下方】
【试卷下载后用电脑或WPS软件打开,否则易乱码】
【均包含答案解析,极少量不含答案】
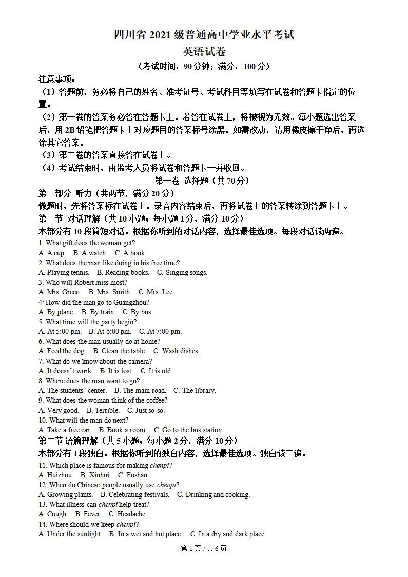
_01.jpg)
_02.jpg)
_04.jpg)
_05.jpg)
© 版权声明
言心吖资料库是一个提供信息分享和获取的平台,不确保部分用户上传资料的来源及知识产权归属。如您发现相关资料侵犯您的合法权益,请联系我们,经核实后将立即进行下架。
THE END
_01.jpg)
四川省历年学考会考高中学业水平合格性考试真题答案,2023年英语真题试卷答案解析学考会考春考高考
【Word或PDF文件,无水印】
【答案或解析在试题下方】
【试卷下载后用电脑或WPS软件打开,否则易乱码】
【均包含答案解析,极少量不含答案】
_01.jpg)
_02.jpg)
_04.jpg)
_05.jpg)