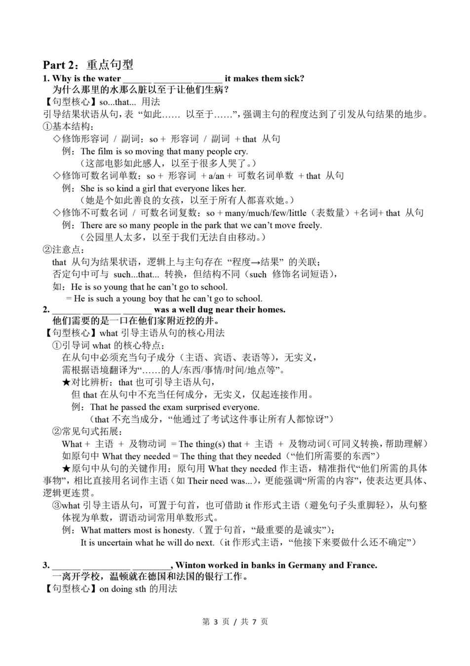
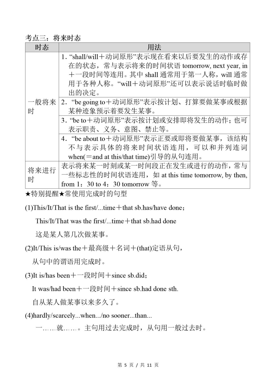
高中英语-高一寒假知识归纳衔接预习练习外研版吴老师这家伙很懒,什么都没有写...关注8644 加入会员免费/折扣下载 预习衔接,高中英语高一寒假假期预习梳理练习外研版,11讲知识归纳衔接,, 【WORD版可编辑】【百度/夸克双网盘发货,链接永久有效】 预览结束,请下载无水印完整版打印 加入会员免费/折扣下载 高中英语-高一寒假知识归纳衔接预习练习外研版此内容为付费资源,请付费后查看100积分高中超级会员60登录下载付费资源已下载 20© 版权声明言心吖资料库是一个提供信息分享和获取的平台,不确保部分用户上传资料的来源及知识产权归属。如您发现相关资料侵犯您的合法权益,请联系我们,经核实后将立即进行下架。THE END同步讲义专项 喜欢就支持一下吧点赞44 分享QQ空间微博QQ好友海报分享复制链接收藏