高中地理-高考地理知识点梳理-言心吖资料库
言心吖资料库-优质学习资源共享
  • 首页
  • 初中阶段
  • 学考会考专题
  • 学考真题/模拟
  • 期中末考点清单
  • 期中末试卷
  • 同步讲义
  • 高中板块
    • 高中语文
    • 高中数学
    • 高中英语
    • 高中物理
    • 高中化学
    • 高中生物
    • 高中政治
    • 高中历史
    • 高中地理
开通会员
高中超级会员
高中超级会员
高中超级会员开通高中超级会员
    开通高中超级会员
    • 登录
    • 注册
    言心吖资料库-优质学习资源共享
    言心吖资料库
    • 首页
    • 初中阶段
    • 学考会考专题
    • 学考真题/模拟
    • 期中末考点清单
    • 期中末试卷
    • 同步讲义
    • 高中板块
      • 高中语文
      • 高中数学
      • 高中英语
      • 高中物理
      • 高中化学
      • 高中生物
      • 高中政治
      • 高中历史
      • 高中地理
    开通会员 尊享会员权益
    登录
    注册
    找回密码

    快速登录

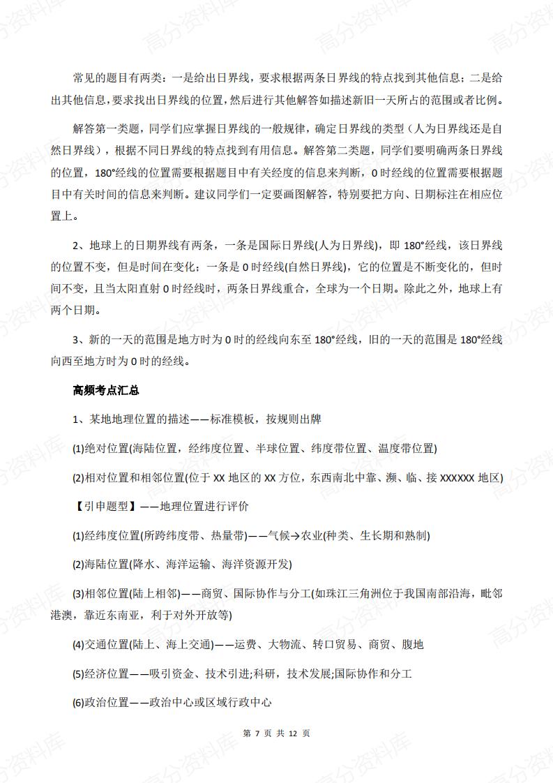
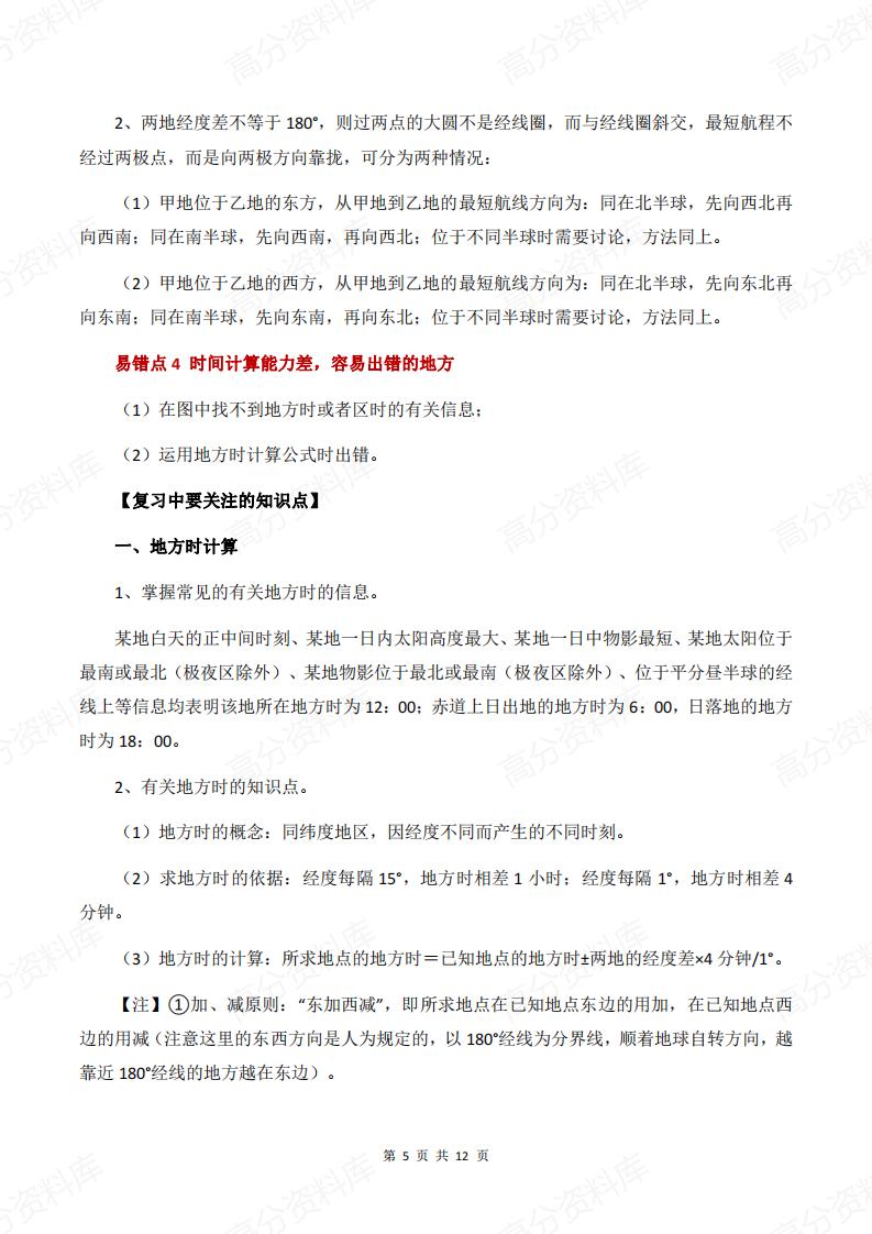
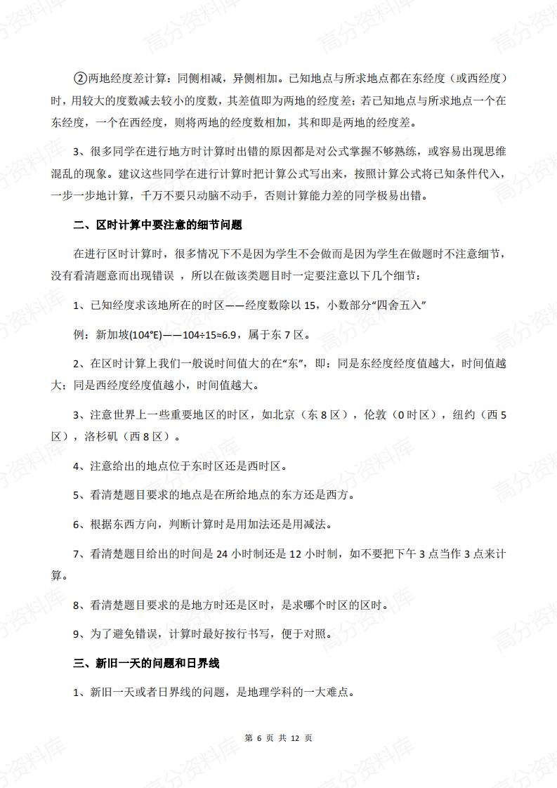
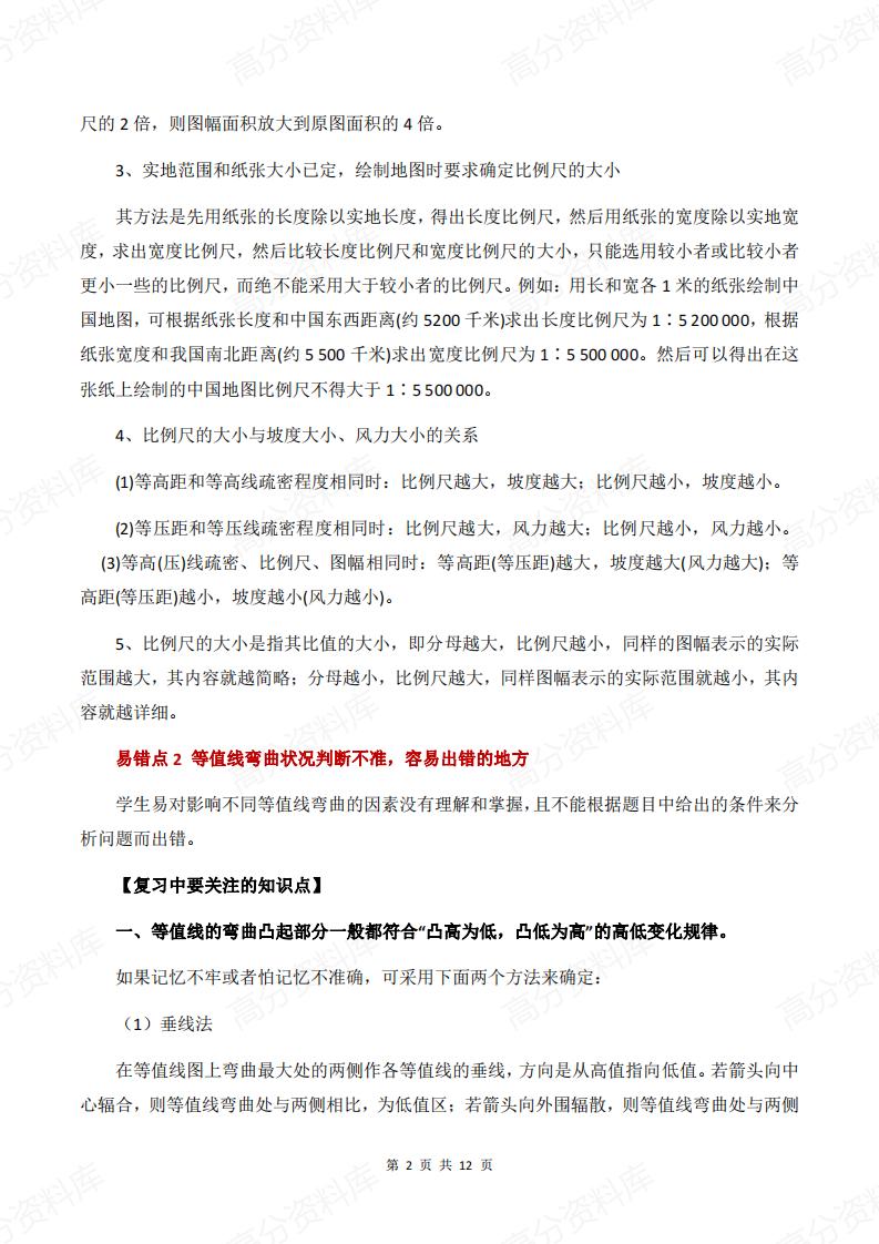
    高中地理-高考地理知识点梳理

    宋老师的头像-言心吖资料库
    宋老师
    这家伙很懒,什么都没有写...
    关注
    17411
    加入会员免费/折扣下载

    59,高考地理知识点梳理

    高中地理-高考地理知识点梳理插图高中地理
    高中地理-高考地理知识点梳理插图高中地理1
    高中地理-高考地理知识点梳理插图高中地理2
    高中地理-高考地理知识点梳理插图高中地理3
    高中地理-高考地理知识点梳理插图高中地理4
    高中地理-高考地理知识点梳理插图高中地理5
    高中地理-高考地理知识点梳理插图高中地理6
    高中地理-高考地理知识点梳理插图高中地理7
    预览结束,请下载无水印完整版打印
    加入会员免费/折扣下载
    高中地理-高考地理知识点梳理-言心吖资料库
    高中地理-高考地理知识点梳理
    此内容为付费资源,请付费后查看
    30积分
    高中超级会员免费
    登录下载
    付费资源
    已下载 11
    © 版权声明
    言心吖资料库是一个提供信息分享和获取的平台,不确保部分用户上传资料的来源及知识产权归属。如您发现相关资料侵犯您的合法权益,请联系我们,经核实后将立即进行下架。
    THE END
    高中地理
    喜欢就支持一下吧
    点赞11 分享
    QQ空间微博QQ好友海报分享复制链接
    收藏

    上一篇

    高中地理-新教材人教版(2019)选修3《资源、环境与安全》知识梳理

    下一篇

    高中地理-100套专项训练(含答案解析)
    相关推荐
    • 高中地理-思维导图重要知识导图人文地理自然地理必修选修高中知识点梳理
    • 高中地理 | 高考易考大题基础知识集锦
    • 高中地理 | 新中图版必修一同步清单知识总结梳理
    • 高中地理-新教材人教版(2019)选修3《资源、环境与安全》知识梳理
    • 高中地理-高考地理审题规范和答题思路集锦
    • 高中地理 | 新人教版选择性必修三知识点总结同步清单梳理归纳
    付费资源
    30积分
    高中超级会员免费
    登录下载
    已下载 11
    热门文章

    1高中历史-选必一逐课知识总结梳理

    2高中化学-离子方程50题正误判断题练习含解析

    3高中英语-高考高频词100个语法填空搭配例句

    4高中语文-议论文40组标题/开头/论证/结尾

    5高中历史-高考复习69条易错知识点解读

    6高中生物-长句表达119条教材内容填空背诵

    7高中物理-高考复习二轮复习知识梳理清单

    8高中语文-文言文48类文言文词汇汇编

    9高中地理-选必二章节知识考点练习含解析鲁教版

    10高中政治-选必三分课时易混易错归纳汇总

    11高中化学-电化学100道专项训练提升含解析

    12高中英语-语法填空44篇专项测验含解析

    13高中历史-高考复习23专题考点梳理归纳

    14高中生物-必修选必200条易错知识点汇总

    15高中物理-高考压轴热门真题模考提升训练含解析

    16高中语文-文言文文言文理默归纳练习含答案

    17高中政治-选必一分课答题模板技巧总结

    18高中化学-化学元素钠/铁/铝/铜/氯/硫/氮

    19高中英语-高考复习1000个A-Z必背词汇

    20高中语文-高考复习十年真题背诵默写汇编

    • 种一棵树最好的时间是十年前,其次是现在
      言心吖资料库是一个提供信息分享和获取的平台,不确保部分用户上传资料的来源及知识产权归属。如您发现相关资料侵犯您的合法权益,请联系我们,经核实后将立即进行下架。
    • Copyright © 2025 · 言心吖 · 粤ICP备2023132968号
    扫码添加微信-言心吖资料库
    在手机上浏览此页面

    登录
    没有账号?立即注册
    手机号
    验证码
    账号密码登录
    用户名/手机号/邮箱
    登录密码
    找回密码 | 免密登录

    社交账号登录

    注册
    已有账号,立即登录
    设置用户名
    设置密码
    重复密码
    扫码登录
    使用其它方式登录或注册扫码登录

    言心吖温馨提示

    超级会员免费下载知识笔记成为会员

    高中优质资源持续更新


    登陆签到获取积分可下载资料
    资料导航