93,高考数学必须牢记的136个关键注意点
预览结束,请下载无水印完整版打印Warning: Undefined array key "pay_price" in /www/wwwroot/gz.yanxinya.com/wp-content/themes/zibll/zibpay/functions/zibpay-post.php on line 961
© 版权声明
言心吖资料库是一个提供信息分享和获取的平台,不确保部分用户上传资料的来源及知识产权归属。如您发现相关资料侵犯您的合法权益,请联系我们,经核实后将立即进行下架。
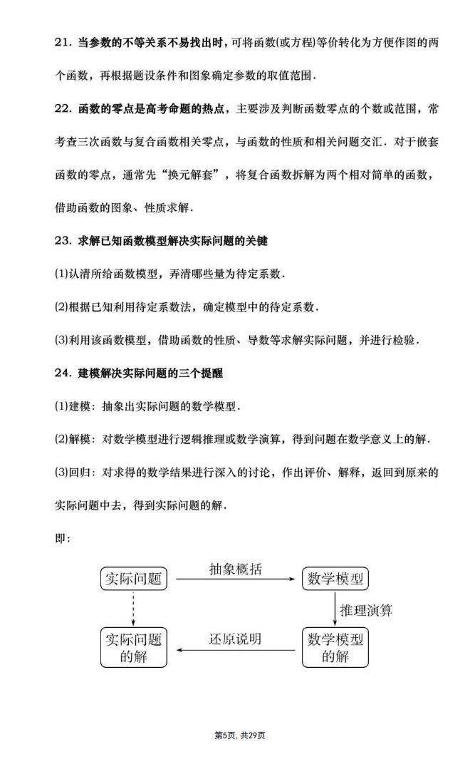
THE END
