对应选择性必修三本教材的2024高考真题及解析汇总(选必一《国际政治与经济》、选必二《法律与生活》、选必三《逻辑与思维》),必修选修知识点总结,Zz100502,







© 版权声明
言心吖资料库是一个提供信息分享和获取的平台,不确保部分用户上传资料的来源及知识产权归属。如您发现相关资料侵犯您的合法权益,请联系我们,经核实后将立即进行下架。
THE END

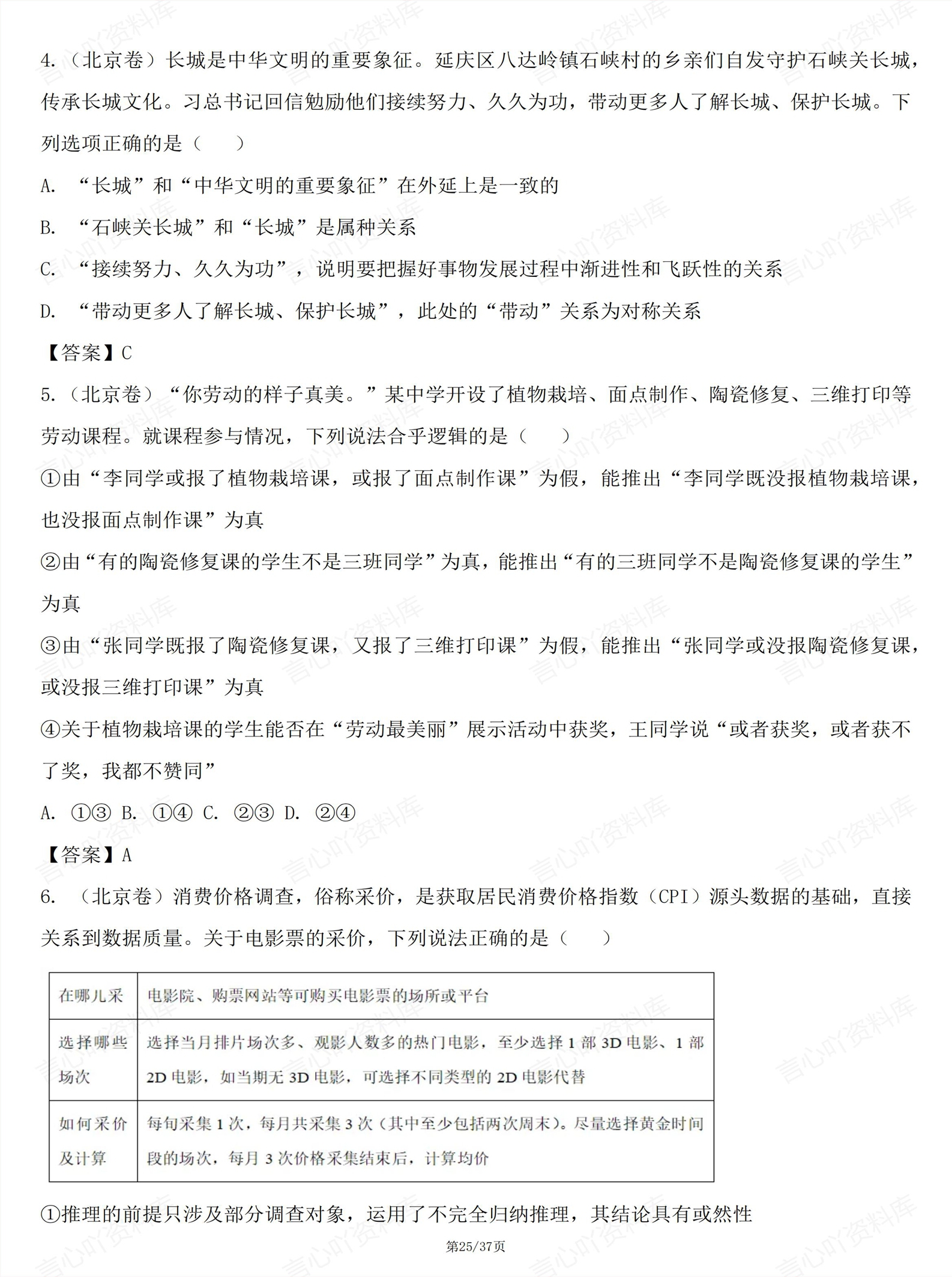
对应选择性必修三本教材的2024高考真题及解析汇总(选必一《国际政治与经济》、选必二《法律与生活》、选必三《逻辑与思维》),必修选修知识点总结,Zz100502,






