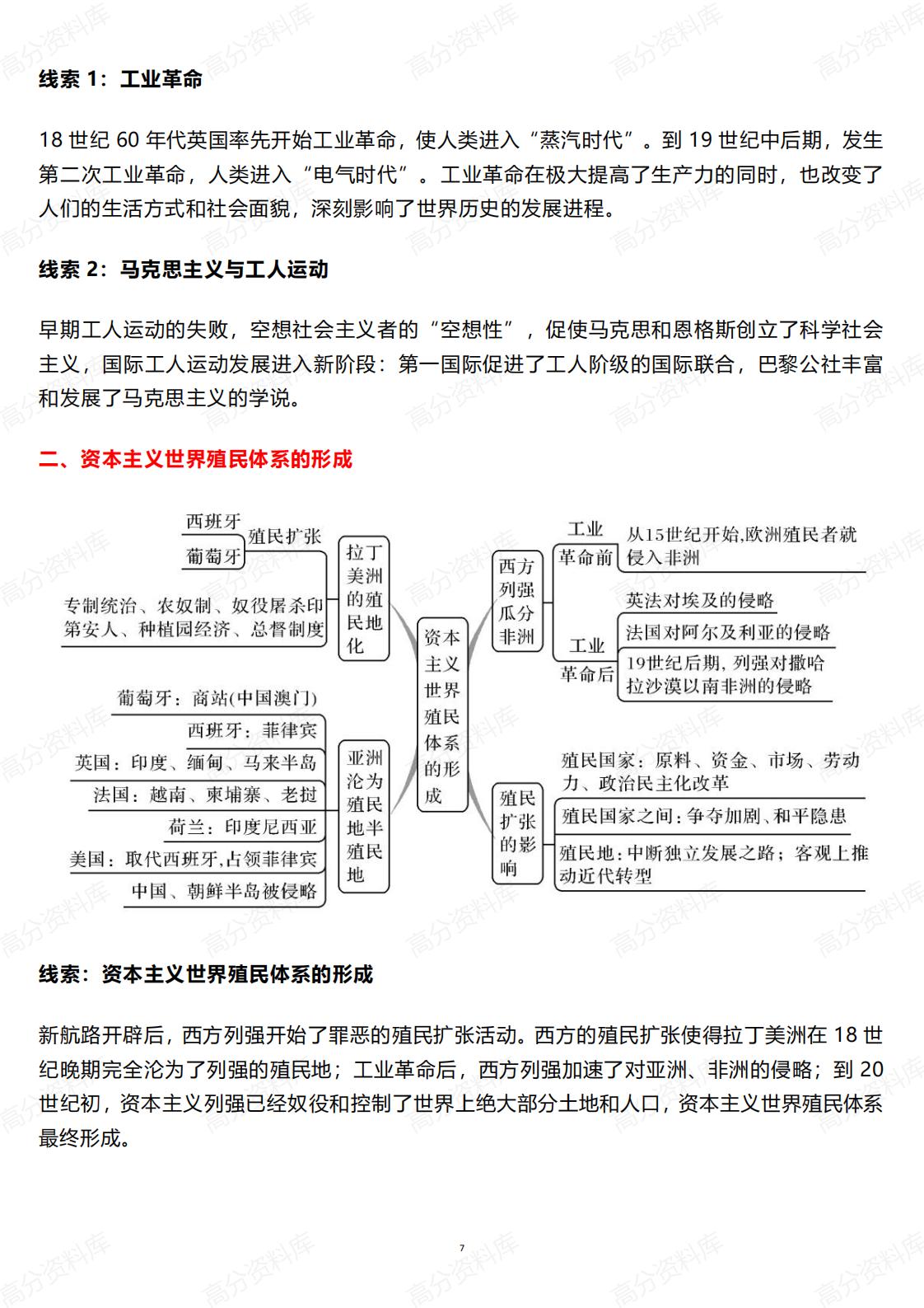
高中历史 | 高考复习世界史知识框架思维导图梁老师这家伙很懒,什么都没有写...关注15547 加入会员免费/折扣下载 Zbls711,高中历史高三高考一轮复习世界史知识框架知识点梳理与阶段线索总结,高中历史必修选修知识点总结, 预览结束,请下载无水印完整版打印 加入会员免费/折扣下载 高中历史 | 高考复习世界史知识框架思维导图此内容为付费资源,请付费后查看30积分高中超级会员免费登录下载付费资源已下载 18© 版权声明言心吖资料库是一个提供信息分享和获取的平台,不确保部分用户上传资料的来源及知识产权归属。如您发现相关资料侵犯您的合法权益,请联系我们,经核实后将立即进行下架。THE END高中历史 喜欢就支持一下吧点赞47 分享QQ空间微博QQ好友海报分享复制链接收藏