首页
初中板块
高中板块
高中语文
高中数学
高中英语
高中物理
高中化学
高中生物
高中政治
高中历史
高中地理
开通会员
开通高中超级会员
开通高中超级会员
登录
首页
初中板块
高中板块
高中语文
高中数学
高中英语
高中物理
高中化学
高中生物
高中政治
高中历史
高中地理
开通会员 尊享会员权益
登录
找回密码
快速登录
高中生物
高中生物重点知识笔记资料,新高考复习资料早背晚默小纸条,高一二三必修一二三四选择性必修一二三四选必知识点考点总结梳理归纳,填空背诵默写原卷解析教师学生版资料,同步讲练期中期末试卷试题模拟测试基础提升练习,高考生物实验题型答题模版技巧怎么学霸学习方法资料分享,学业水平合格考学考会考复习,历年中高考真题答案解析,新教材人教浙科苏教北师大沪科版版课本,初升高
分类
高中
子分类
高中语文
高中数学
高中英语
高中物理
高中化学
高中生物
高中政治
高中历史
高中地理
高中生物 | 减数分裂专题知识点总结梳理
Zbsw707,高中生物减数分裂专题知识梳理,高中生物必修选修知识点总结,
梁老师
11天前
178
23
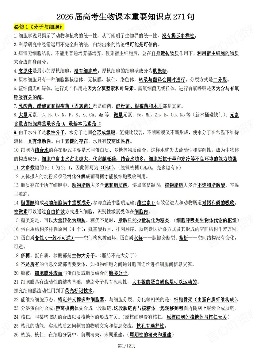
高中生物-高考复习271句重要知识点汇总
知识归纳,高中生物高考复习专项复习知识梳理,271句重要知识点汇总,ZBSW251109,
梁老师
12天前
65
46
高中生物 | 高考历年真题分类专题汇编解析
高考历年真题分类专题汇编解析151,
梁老师
13天前
179
10
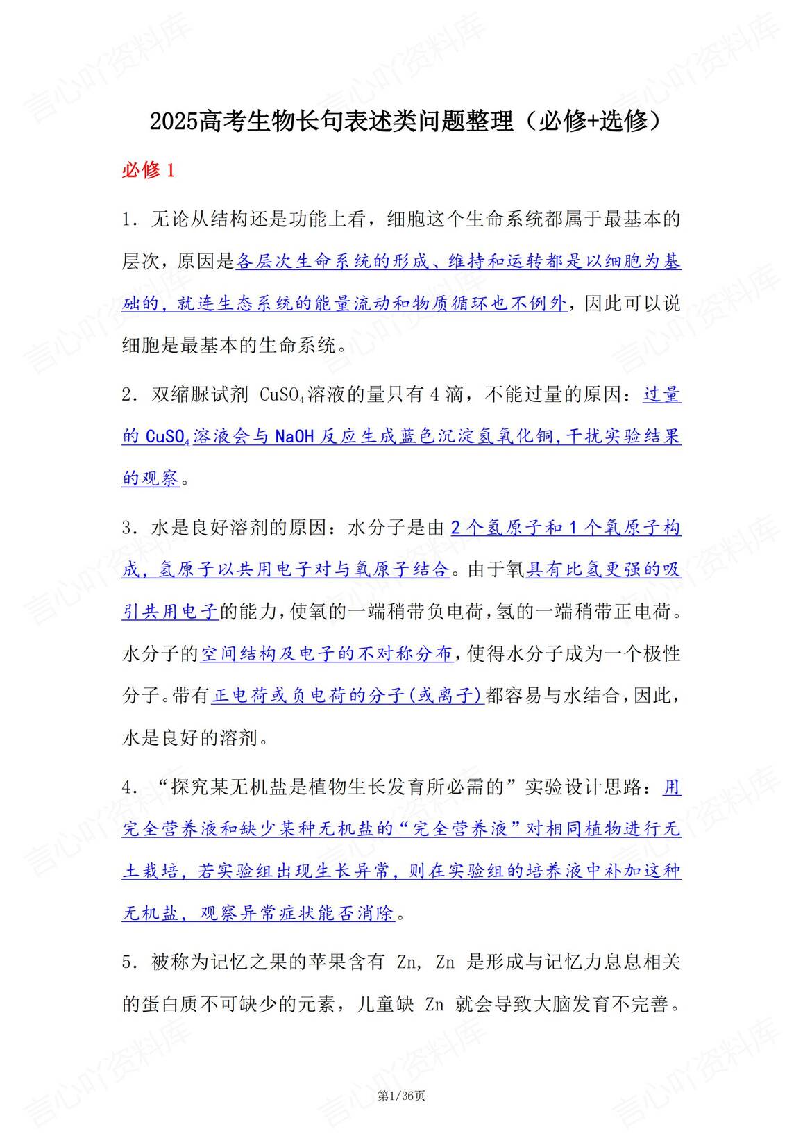
高中生物 | 2025新高二上选修一同步知识清单
120,高中生物人教版新高二上学期选择性必修一选修一《稳态与调节》知识点总结,同步知识清单汇总,高中生物必修选修知识点总结,
梁老师
13天前
211
27
高中生物 | 必修选修五册长句表达知识汇总
必修选修五册长句表达知识汇总149,
梁老师
14天前
120
11
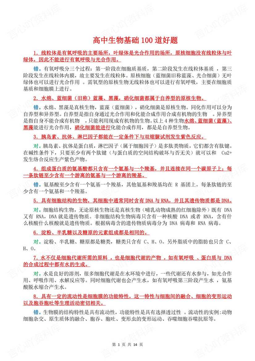
高中生物 | 100道基础辨析知识判断集锦汇总
100道基础辨析知识判断集锦汇总148,
梁老师
15天前
278
41
高中生物 | 2025新高二上选修二同步知识清单
121,高中生物人教版新高二上学期选择性必修二选修二《生物与环境》知识点总结,同步知识清单汇总,高中生物必修选修知识点总结,
梁老师
15天前
193
33
高中生物 | 教材课本疾病基础知识汇总
Zbsw720,教材提到的常见疾病基础知识汇总,高中生物必修选修知识点总结,
梁老师
16天前
121
40
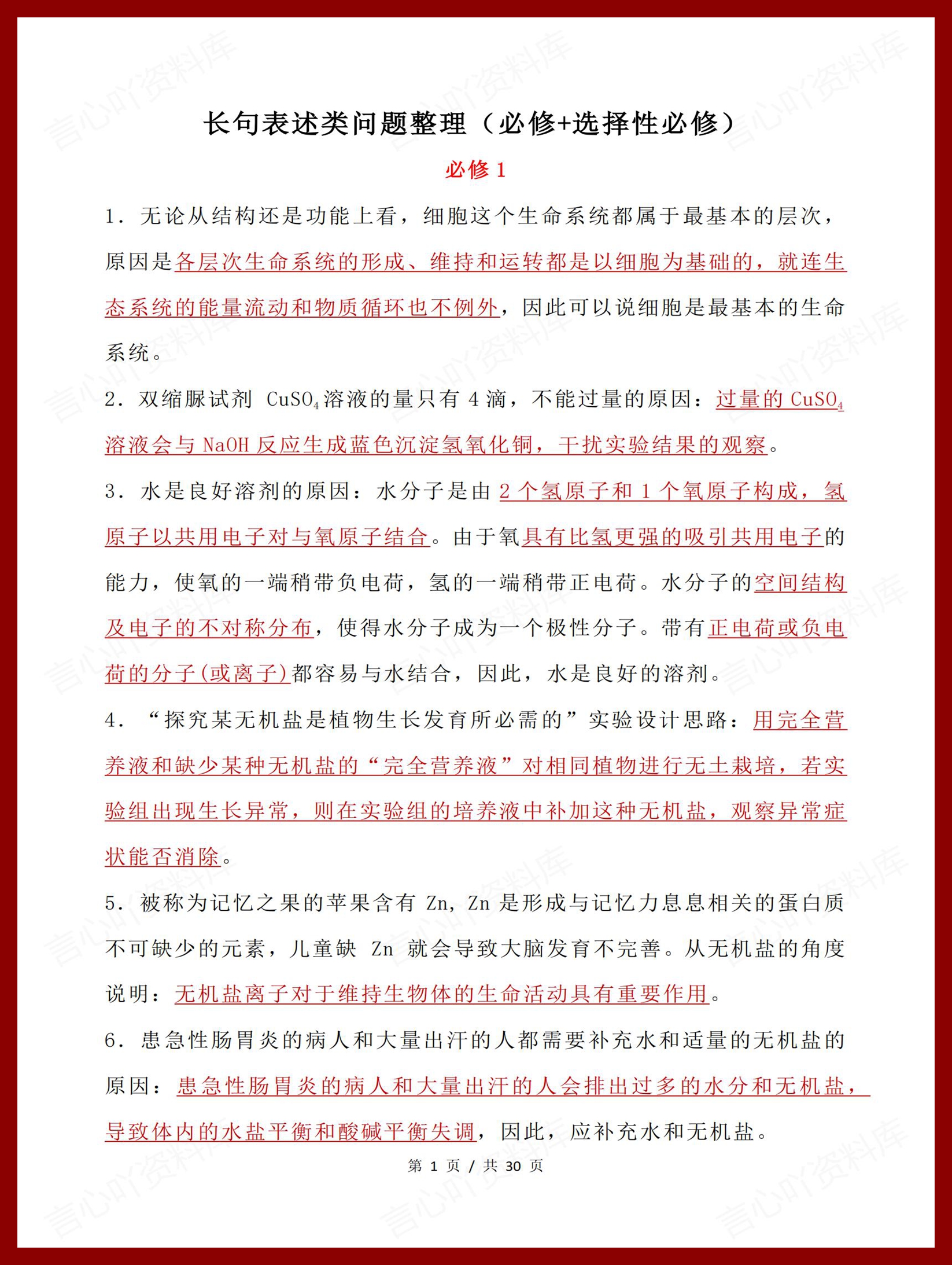
高中生物 | 必修选修长句表述类问题梳理
必修选修长句表述类问题梳理1217,
梁老师
16天前
286
19
高中生物-合格考单元知识及实验汇总梳理
背诵清单,高中生物合格考学业水平合格考,单元知识及实验汇总梳理,ZBSWQ164,
梁老师
16天前
114
21
上一页
1
2
3
4
5
…
20
下一页
跳转
高中热门
1
高中地理-地理中的过渡性思维及尺度思想
2
高中地理-高考地理答题思路汇总
3
高中地理-世界主要农作物的分类以及分布
4
高中历史-高考64个易错考点汇编及正确解答
5
高中政治-高考政治核心必备知识与细目表
6
高中政治-2025年高考大题时政热门答题金句
7
高中生物-2025高中生物长句表达强化
8
高中生物-遗传考查之判断题68例
9
高中化学-2025高考必备教材方程式汇总
10
高中化学-2025届高考一轮复习知识点汇总
在手机上浏览此页面
登录
社交账号登录
扫码登录
使用
其它方式登录
扫码登录
言心吖温馨提示
超级会员免费下载全站资源
初/高中优质资源持续更新
登陆签到获取积分
可下载资料