首页
初中阶段
学考会考专题
学考真题/模拟
期中末考点清单
期中末试卷
同步讲义
高中板块
高中语文
高中数学
高中英语
高中物理
高中化学
高中生物
高中政治
高中历史
高中地理
开通会员
开通高中超级会员
开通高中超级会员
登录
注册
首页
初中阶段
学考会考专题
学考真题/模拟
期中末考点清单
期中末试卷
同步讲义
高中板块
高中语文
高中数学
高中英语
高中物理
高中化学
高中生物
高中政治
高中历史
高中地理
开通会员 尊享会员权益
登录
注册
找回密码
快速登录
高中历史
高中历史重点知识笔记资料,新高考复习资料早背晚默小纸条,高一二三中外历史纲要上下必修一二三四选择性必修一二三四选必知识点考点总结梳理归纳,填空背诵默写原卷解析教师学生版资料,同步讲练期中期末试卷试题模拟测试基础提升练习,高考历史题型答题模版技巧怎么学霸学习方法资料分享,学业水平合格考学考会考复习,历年中高考真题答案解析,新教材人教统编部编版课本,初升高
分类
高中
子分类
高中语文
高中数学
高中英语
高中物理
高中化学
高中生物
高中政治
高中历史
高中地理
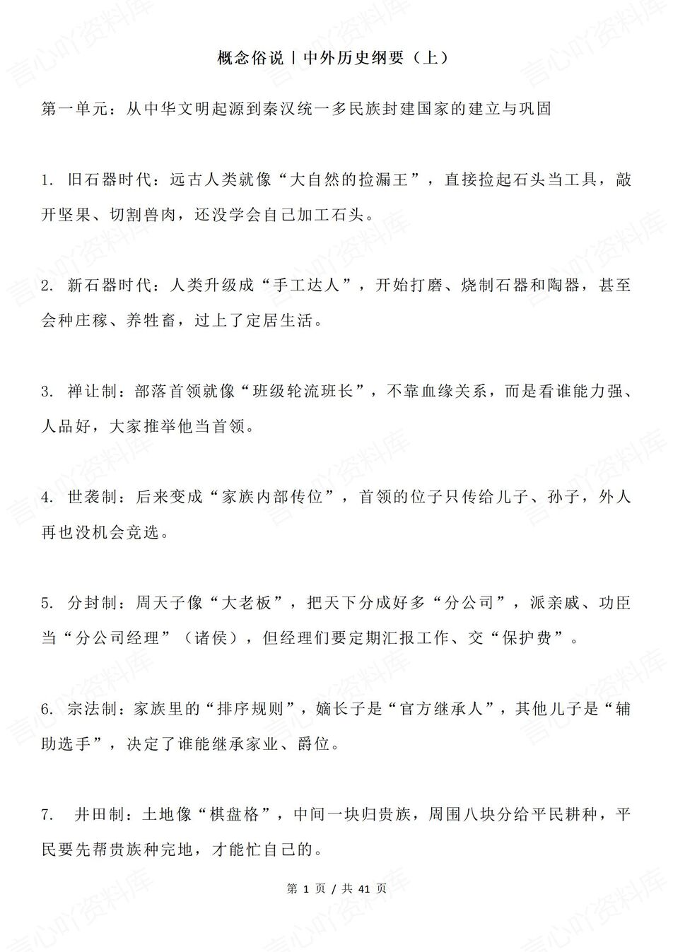
高中历史-中外历史纲要上下册合格性考试学考会考复习要点总结
124,中外历史纲要上下册合格性考试学考会考复习要点总结
梁老师
4个月前
283
26
高中历史-高考阶段特征古今中外知识全概括
250406,高考阶段特征古今中外知识全概括
梁老师
4个月前
75
45
高中历史-历史人物评价答题模板及经典案例
zbls03,历史人物评价答题模板及经典案例
梁老师
4个月前
170
37
高中历史-2025高考20单元常考知识点梳理
250508,2025高考20单元常考知识点梳理
梁老师
4个月前
118
21
高中历史-高中历史之中国古代五大制度变化与改革
zbls02,高中历史之中国古代五大制度变化与改革
梁老师
4个月前
77
23
高中历史-高考复习重要知识比较表格-中国历史部分
250222,高考复习重要知识比较表格-中国历史部分
梁老师
4个月前
134
38
高中历史 | 中西方主要国家重点知识总结
中西方主要国家重点知识总结1207,
梁老师
4个月前
286
25
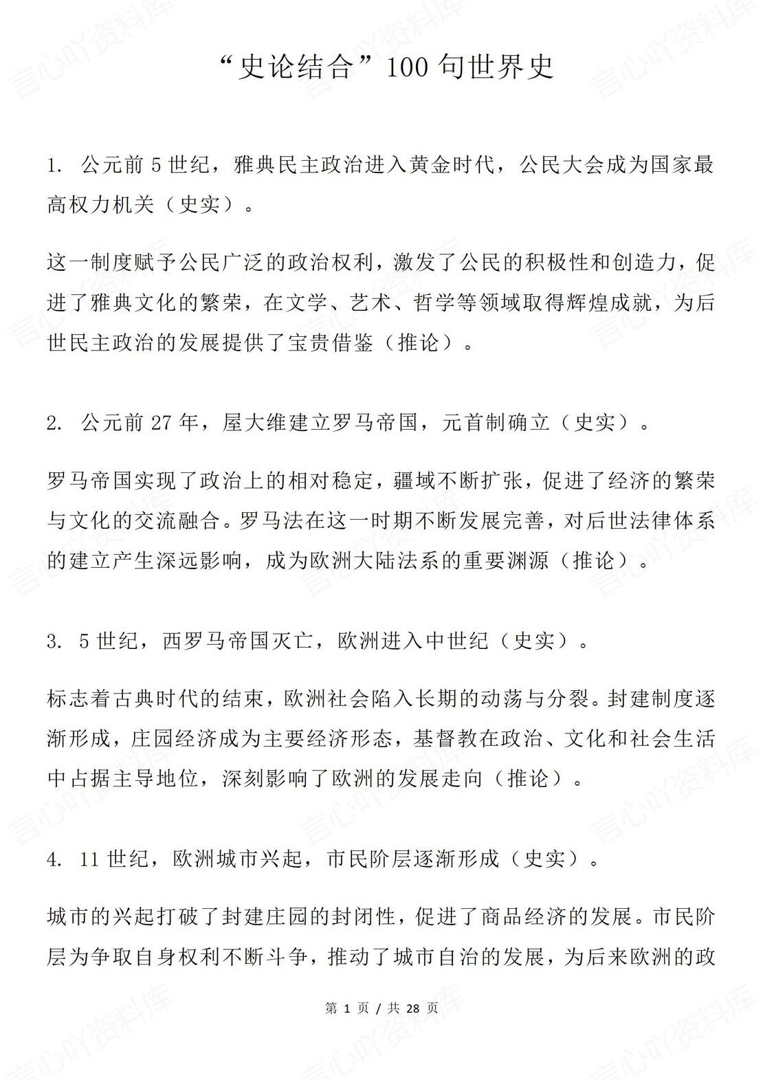
高中历史 | 100句史论结合近代史知识梳理
100句史论结合近代史知识梳理25031302,
梁老师
4个月前
147
44
高中历史 | 必修选修主干知识清单问答表格
必修选修主干知识清单问答表格152,
梁老师
4个月前
206
19
高中历史 | 高考主观题答题技巧术语归纳
高考主观题答题技巧术语归纳250601,
梁老师
4个月前
265
47
上一页
1
…
3
4
5
6
7
…
30
下一页
跳转
高中热门
1
高中历史-选必一逐课知识总结梳理
2
高中化学-离子方程50题正误判断题练习含解析
3
高中英语-高考高频词100个语法填空搭配例句
4
高中语文-议论文40组标题/开头/论证/结尾
5
高中历史-高考复习69条易错知识点解读
6
高中生物-长句表达119条教材内容填空背诵
7
高中物理-高考复习二轮复习知识梳理清单
8
高中语文-文言文48类文言文词汇汇编
9
高中地理-选必二章节知识考点练习含解析鲁教版
10
高中政治-选必三分课时易混易错归纳汇总
在手机上浏览此页面
登录
没有账号?立即注册
手机号
验证码
发送验证码
记住登录
账号密码登录
登录
用户名/手机号/邮箱
登录密码
记住登录
找回密码
|
免密登录
登录
社交账号登录
注册
已有账号,立即登录
设置用户名
设置密码
重复密码
注册
扫码登录
使用
其它方式登录
或
注册
扫码登录
言心吖温馨提示
超级会员免费下载知识笔记
成为会员
高中优质资源持续更新
登陆签到获取积分
可下载资料
资料导航