首页
初中阶段
学考会考专题
学考真题/模拟
期中末考点清单
期中末试卷
同步讲义
高中板块
高中语文
高中数学
高中英语
高中物理
高中化学
高中生物
高中政治
高中历史
高中地理
开通会员
开通高中超级会员
开通高中超级会员
登录
注册
首页
初中阶段
学考会考专题
学考真题/模拟
期中末考点清单
期中末试卷
同步讲义
高中板块
高中语文
高中数学
高中英语
高中物理
高中化学
高中生物
高中政治
高中历史
高中地理
开通会员 尊享会员权益
登录
注册
找回密码
快速登录
高中历史
高中历史重点知识笔记资料,新高考复习资料早背晚默小纸条,高一二三中外历史纲要上下必修一二三四选择性必修一二三四选必知识点考点总结梳理归纳,填空背诵默写原卷解析教师学生版资料,同步讲练期中期末试卷试题模拟测试基础提升练习,高考历史题型答题模版技巧怎么学霸学习方法资料分享,学业水平合格考学考会考复习,历年中高考真题答案解析,新教材人教统编部编版课本,初升高
分类
高中
子分类
高中语文
高中数学
高中英语
高中物理
高中化学
高中生物
高中政治
高中历史
高中地理
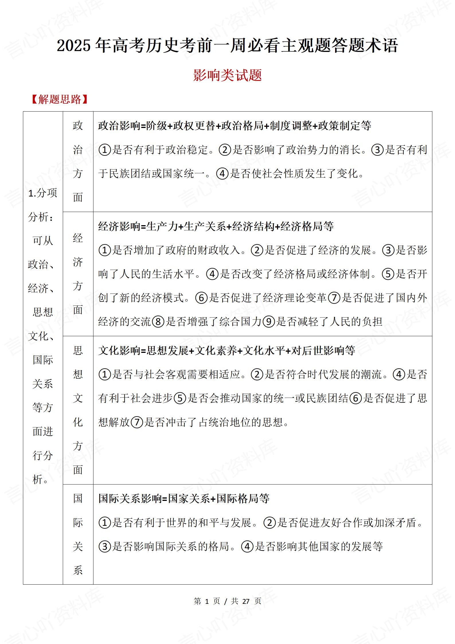
高中历史-高考大题100条答题术语知识
术语技巧,高中历史高考大题专题知识归纳总结,100条答题术语知识,ZBLS251223,
梁老师
1个月前
231
21
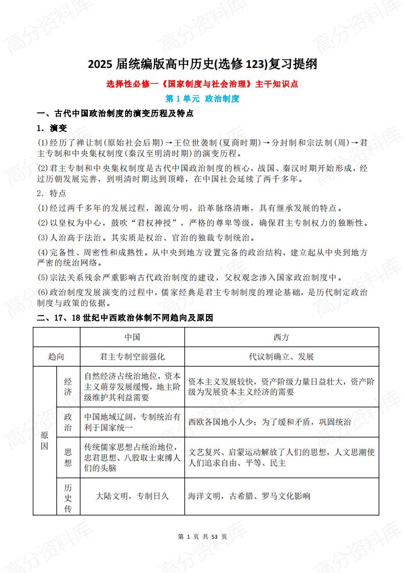
高中历史-必修纲要100条绝对化表述内容
重点知识,高中历史必修纲要高考专项复习归纳,100条绝对化表述内容,ZBLS251219,
梁老师
1个月前
184
22
高中历史-中国史50条高考常考易混知识
易错知识,高中历史中国史专项知识清单汇总,50条高考常考易混知识,ZBLS251217,
梁老师
1个月前
137
12
高中历史-世界古代史近年高考高频知识考点
高频名词,高中历史世界古代史专题知识归纳总结,近年高考高频知识考点,ZBLS251212,
梁老师
1个月前
148
24
高中历史-必修选必65条易混易错考点汇编
易混易错,高中历史必修选必高考专项复习归纳,65条易混易错考点汇编,ZBLSQ169,
梁老师
1个月前
66
34
高中历史-中国古代史113条常考基础知识
基础必背,高中历史中国古代史专项知识清单总结,113条常考基础知识,ZBLS251209,
梁老师
1个月前
195
12
高中历史-必修下逐课知识考点练习含解析
同步测试,高中历史必修下《中外历史纲要》下,逐课知识考点练习,ZBLSQ167,
梁老师
3个月前
82
49
高中历史-必修上逐课知识考点练习含解析
同步测试,高中历史必修上《中外历史纲要》上,逐课知识考点练习,ZBLSQ166,
梁老师
3个月前
272
30
高中历史-17个高考易错题型专题练习含解析
专项练习,高中历史易错题型高考题型汇总测试,17个高考易错专题练习,ZBLSQ165,
梁老师
3个月前
296
23
高中历史-高考通史知识考点内容汇总
考点梳理,高中历史高考通史高考专项复习归纳,通史知识考点内容汇总,ZBLSQ164,
梁老师
3个月前
187
32
上一页
1
2
3
4
…
30
下一页
跳转
高中热门
1
高中历史-选必一逐课知识总结梳理
2
高中化学-离子方程50题正误判断题练习含解析
3
高中英语-高考高频词100个语法填空搭配例句
4
高中语文-议论文40组标题/开头/论证/结尾
5
高中历史-高考复习69条易错知识点解读
6
高中生物-长句表达119条教材内容填空背诵
7
高中物理-高考复习二轮复习知识梳理清单
8
高中语文-文言文48类文言文词汇汇编
9
高中地理-选必二章节知识考点练习含解析鲁教版
10
高中政治-选必三分课时易混易错归纳汇总
在手机上浏览此页面
登录
没有账号?立即注册
手机号
验证码
发送验证码
记住登录
账号密码登录
登录
用户名/手机号/邮箱
登录密码
记住登录
找回密码
|
免密登录
登录
社交账号登录
注册
已有账号,立即登录
设置用户名
设置密码
重复密码
注册
扫码登录
使用
其它方式登录
或
注册
扫码登录
言心吖温馨提示
超级会员免费下载知识笔记
成为会员
高中优质资源持续更新
登陆签到获取积分
可下载资料
资料导航