首页
初中阶段
学考会考专题
学考真题/模拟
期中末考点清单
期中末试卷
同步讲义
高中板块
高中语文
高中数学
高中英语
高中物理
高中化学
高中生物
高中政治
高中历史
高中地理
开通会员
开通高中超级会员
开通高中超级会员
登录
注册
首页
初中阶段
学考会考专题
学考真题/模拟
期中末考点清单
期中末试卷
同步讲义
高中板块
高中语文
高中数学
高中英语
高中物理
高中化学
高中生物
高中政治
高中历史
高中地理
开通会员 尊享会员权益
登录
注册
找回密码
快速登录
高中化学
高中化学重点知识笔记资料,新高考复习资料早背晚默小纸条,高一二三必修一二三四选择性必修一二三四选必知识点考点总结梳理归纳,填空背诵默写原卷解析教师学生版资料,同步讲练期中期末试卷试题模拟测试基础提升练习,高考化学方程式题型答题模版技巧怎么学霸学习方法资料分享,学业水平合格考学考会考复习,历年中高考真题答案解析,新教材人教鲁科苏教沪科版课本,初升高
分类
高中
子分类
高中语文
高中数学
高中英语
高中物理
高中化学
高中生物
高中政治
高中历史
高中地理
高中化学-25年高考真题选择题练习含解析复习
实验基础,高中化学高考复习专项复习真题练习,25年真题选择题练习,ZBHX251205,
梁老师
3个月前
174
19
高中化学-高考反应热真题练习解析复习
专项讲练,高中化学高考复习专项知识解析练习,反应热真题练习解析,ZBHX251202,
梁老师
3个月前
78
11
高中化学-高考复习基元反应/速率方程专题
专项讲练,高中化学高考复习专项知识解析练习,基元反应/速率方程专题,ZBHX251128,
梁老师
3个月前
64
37
高中化学-高考锂电池/锂离子电池专题复习
专项讲练,高中化学高考复习专项知识解析练习,锂电池/锂离子电池专题,ZBHX251124,
梁老师
3个月前
108
34
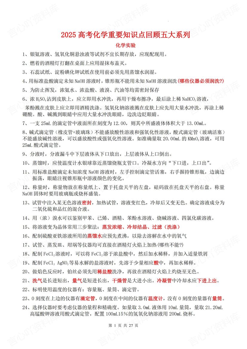
高中化学-高考常考的20个教材实验精细总结
141,高考常考的20个教材实验精细总结
梁老师
3个月前
245
19
高中化学-教科书课后题专项练习与答案(选修分册)
143,教科书课后题专项练习与答案(选修分册)
梁老师
3个月前
267
36
高中化学-工艺流程综合题知识考点解析
大题知识,高中化学工艺流程高考专项复习归纳,综合题知识考点解析,ZBHX251120,
梁老师
3个月前
152
25
高中化学-二轮复习考前回归
1204,二轮复习考前回归
梁老师
3个月前
222
19
高中化学-学业水平考试必背知识点精简版
145,学业水平考试必背知识点精简版
梁老师
3个月前
196
29
高中化学-教科书课后题专项练习与答案(必修分册)
142,教科书课后题专项练习与答案(必修分册)
梁老师
3个月前
211
48
上一页
1
2
3
4
5
…
31
下一页
跳转
高中热门
1
高中历史-选必一逐课知识总结梳理
2
高中化学-离子方程50题正误判断题练习含解析
3
高中英语-高考高频词100个语法填空搭配例句
4
高中语文-议论文40组标题/开头/论证/结尾
5
高中历史-高考复习69条易错知识点解读
6
高中生物-长句表达119条教材内容填空背诵
7
高中物理-高考复习二轮复习知识梳理清单
8
高中语文-文言文48类文言文词汇汇编
9
高中地理-选必二章节知识考点练习含解析鲁教版
10
高中政治-选必三分课时易混易错归纳汇总
在手机上浏览此页面
登录
没有账号?立即注册
手机号
验证码
发送验证码
记住登录
账号密码登录
登录
用户名/手机号/邮箱
登录密码
记住登录
找回密码
|
免密登录
登录
社交账号登录
注册
已有账号,立即登录
设置用户名
设置密码
重复密码
注册
扫码登录
使用
其它方式登录
或
注册
扫码登录
言心吖温馨提示
超级会员免费下载知识笔记
成为会员
高中优质资源持续更新
登陆签到获取积分
可下载资料
资料导航