首页
初中阶段
学考会考专题
学考真题/模拟
期中末考点清单
期中末试卷
同步讲义
高中板块
高中语文
高中数学
高中英语
高中物理
高中化学
高中生物
高中政治
高中历史
高中地理
开通会员
开通高中超级会员
开通高中超级会员
登录
注册
首页
初中阶段
学考会考专题
学考真题/模拟
期中末考点清单
期中末试卷
同步讲义
高中板块
高中语文
高中数学
高中英语
高中物理
高中化学
高中生物
高中政治
高中历史
高中地理
开通会员 尊享会员权益
登录
注册
找回密码
快速登录
高中地理
高中地理重点知识笔记资料,新高考复习资料早背晚默小纸条,高一二三必修一二三四选择性必修一二三四选必知识点考点总结梳理归纳,填空背诵默写原卷解析教师学生版资料,同步讲练期中期末试卷试题模拟测试基础提升练习,高考地理题型答题模版技巧怎么学霸学习方法资料分享,学业水平合格考学考会考复习,历年中高考真题答案解析,新教材人教湘教鲁教中图中华地图版课本,初升高
分类
高中
子分类
高中语文
高中数学
高中英语
高中物理
高中化学
高中生物
高中政治
高中历史
高中地理
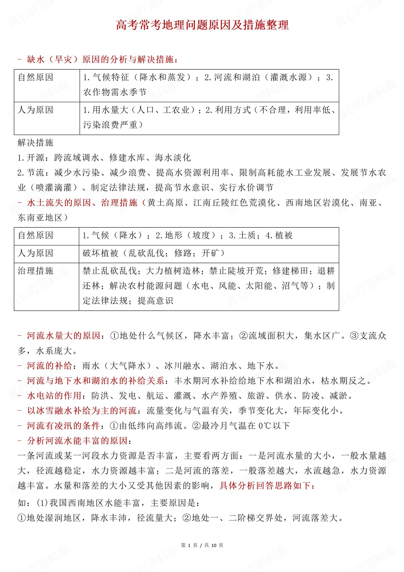
高中地理-学考会考11专题知识清单汇总
知识总结,高中地理学考会考学业水平合格考,11专题知识汇总,ZBDLQ159,
梁老师
3个月前
105
50
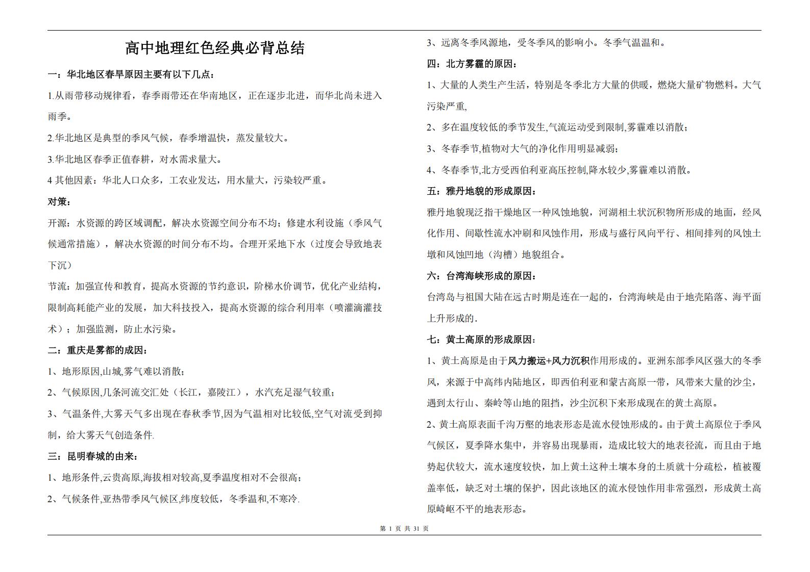
高中地理-自然地理基本规律与原理汇总
知识梳理,高中地理自然地理高考专项复习归纳,基本规律与原理汇总,ZBDL251206,
梁老师
3个月前
241
45
高中地理-20个简答题型答题模板技巧
知识梳理,高中地理简答题型高考专项复习归纳,20个答题模板技巧,ZBDL251205,
梁老师
3个月前
179
38
高中地理-合格考必修知识专题复习
知识清单,高中地理合格考学业水平合格考,必修知识专题复习,ZBDL251201,
梁老师
3个月前
190
34
高中地理-易混易错29组知识概念梳理(全)
知识梳理,高中地理易混易错专项复习教材归纳,29组知识概念梳理,ZBDL251127,
梁老师
3个月前
95
28
高中地理-人文地理225条重要知识汇总
知识归纳,高中地理人文地理专项板块复习汇总,225条重要知识汇总,ZBDL251125,
梁老师
3个月前
180
32
高中地理-必修选必30个不常见知识点
知识梳理,高中地理必修选必高考专项复习汇总,30个不常见知识点,ZBDL251121,
梁老师
3个月前
202
19
高中地理-115条重点必会知识点必修选必
知识梳理,高中地理必修选必高考专项复习汇总,115条重点必会知识点,ZBDL251118,
梁老师
3个月前
153
16
高中地理-高考地理备考100日闯关
250113,高考地理备考100日闯关
梁老师
3个月前
197
43
高中地理-高考中国地理复习笔记
250115,高考中国地理复习笔记
梁老师
3个月前
199
16
上一页
1
2
3
4
5
…
28
下一页
跳转
高中热门
1
高中历史-选必一逐课知识总结梳理
2
高中化学-离子方程50题正误判断题练习含解析
3
高中英语-高考高频词100个语法填空搭配例句
4
高中语文-议论文40组标题/开头/论证/结尾
5
高中历史-高考复习69条易错知识点解读
6
高中生物-长句表达119条教材内容填空背诵
7
高中物理-高考复习二轮复习知识梳理清单
8
高中语文-文言文48类文言文词汇汇编
9
高中地理-选必二章节知识考点练习含解析鲁教版
10
高中政治-选必三分课时易混易错归纳汇总
在手机上浏览此页面
登录
没有账号?立即注册
手机号
验证码
发送验证码
记住登录
账号密码登录
登录
用户名/手机号/邮箱
登录密码
记住登录
找回密码
|
免密登录
登录
社交账号登录
注册
已有账号,立即登录
设置用户名
设置密码
重复密码
注册
扫码登录
使用
其它方式登录
或
注册
扫码登录
言心吖温馨提示
超级会员免费下载知识笔记
成为会员
高中优质资源持续更新
登陆签到获取积分
可下载资料
资料导航