首页
初中阶段
学考会考专题
学考真题/模拟
期中末考点清单
期中末试卷
同步讲义
高中板块
高中语文
高中数学
高中英语
高中物理
高中化学
高中生物
高中政治
高中历史
高中地理
开通会员
开通高中超级会员
开通高中超级会员
登录
注册
首页
初中阶段
学考会考专题
学考真题/模拟
期中末考点清单
期中末试卷
同步讲义
高中板块
高中语文
高中数学
高中英语
高中物理
高中化学
高中生物
高中政治
高中历史
高中地理
开通会员 尊享会员权益
登录
注册
找回密码
快速登录
高中地理
高中地理重点知识笔记资料,新高考复习资料早背晚默小纸条,高一二三必修一二三四选择性必修一二三四选必知识点考点总结梳理归纳,填空背诵默写原卷解析教师学生版资料,同步讲练期中期末试卷试题模拟测试基础提升练习,高考地理题型答题模版技巧怎么学霸学习方法资料分享,学业水平合格考学考会考复习,历年中高考真题答案解析,新教材人教湘教鲁教中图中华地图版课本,初升高
分类
高中
子分类
高中语文
高中数学
高中英语
高中物理
高中化学
高中生物
高中政治
高中历史
高中地理
高中地理-三年常考《世界地理》名词解释
31,三年常考《世界地理》名词解释
宋老师
2年前
193
15
高中地理-13个区位因素答题模板
30,13个区位因素答题模板
宋老师
2年前
159
21
高中地理-必修三区域地理核心知识提炼
29,必修三区域地理核心知识提炼
宋老师
2年前
120
31
高中地理-新教材必修一知识点超全总结
28,新教材必修一知识点超全总结
宋老师
2年前
118
40
高中地理-高考地理97个必背知识点总结
27,高考地理97个必背知识点总结
宋老师
2年前
180
27
高中地理-(超详)高中地理知识点归纳汇总
26,(超详)高中地理知识点归纳汇总
宋老师
2年前
184
18
高中地理-112组地理概念辨析,收藏从高一用到高三!(26页)
25,112组地理概念辨析,收藏从高一用到高三!(26页)
宋老师
2年前
112
16
高中地理-干货高三地理复习简答题答题模版(共23页)
24,干货高三地理复习简答题答题模版(共23页)
宋老师
2年前
127
27
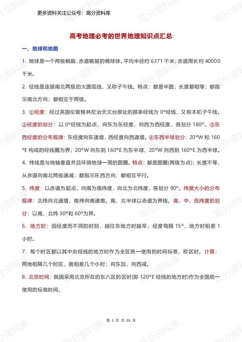
高中地理-高考地理必考的世界地理知识点汇总(23页)
23,高考地理必考的世界地理知识点汇总(23页)
宋老师
2年前
60
44
高中地理-97个高考地理必背知识点
22,97个高考地理必背知识点
宋老师
2年前
250
17
上一页
1
…
24
25
26
27
28
下一页
跳转
高中热门
1
高中历史-选必一逐课知识总结梳理
2
高中化学-离子方程50题正误判断题练习含解析
3
高中英语-高考高频词100个语法填空搭配例句
4
高中语文-议论文40组标题/开头/论证/结尾
5
高中历史-高考复习69条易错知识点解读
6
高中生物-长句表达119条教材内容填空背诵
7
高中物理-高考复习二轮复习知识梳理清单
8
高中语文-文言文48类文言文词汇汇编
9
高中地理-选必二章节知识考点练习含解析鲁教版
10
高中政治-选必三分课时易混易错归纳汇总
在手机上浏览此页面
登录
没有账号?立即注册
手机号
验证码
发送验证码
记住登录
账号密码登录
登录
用户名/手机号/邮箱
登录密码
记住登录
找回密码
|
免密登录
登录
社交账号登录
注册
已有账号,立即登录
设置用户名
设置密码
重复密码
注册
扫码登录
使用
其它方式登录
或
注册
扫码登录
言心吖温馨提示
超级会员免费下载知识笔记
成为会员
高中优质资源持续更新
登陆签到获取积分
可下载资料
资料导航